中国政府网
|
自治区人大
|
自治区政协
繁
长者版
全平台
首页
政务动态
政务公开
政务服务
政民互动
走进新疆
登录
注册
当前位置:
首页
/
政务动态
/
政务专题
/
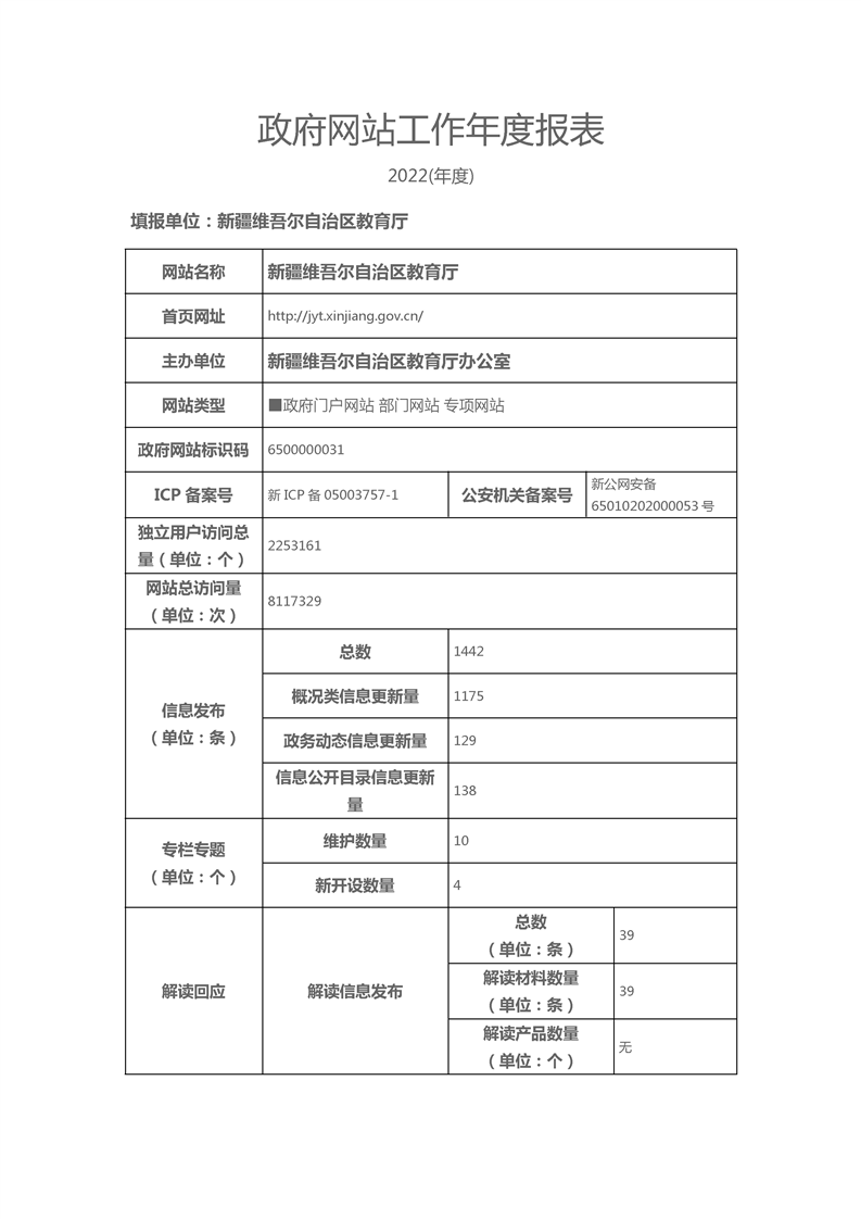
新疆维吾尔自治区政府网站年度报表(2022年)
/
自治区政府部门、直属机构网站工作年度报表
2023
01/30
18:55
来源:
自治区教育厅
【字体:
大
中
小
】
访问量:
次
标签
分享
微博
微信
扫一扫在手机打开当前页
自治区教育厅
相关链接>>
作者:
相关附件>>
(此件于重新编辑)
【打印本文】
【关闭】
点赞
收藏
map